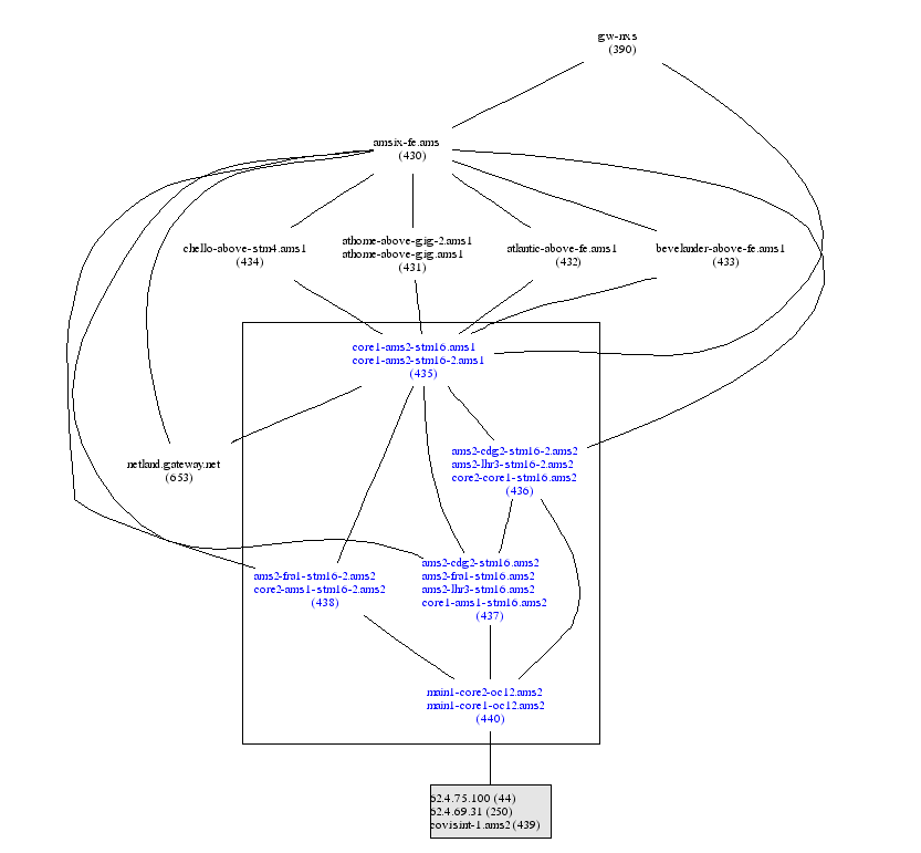
pop6461/Amsterdampop6461/Amsterdam gif pdf eps
pop6461/AtlantaGApop6461/AtlantaGA gif pdf eps
pop6461/ChicagoILpop6461/ChicagoIL gif pdf eps
pop6461/Copenhagenpop6461/Copenhagen gif pdf eps
pop6461/DallasTXpop6461/DallasTX gif pdf eps
pop6461/Frankfurtpop6461/Frankfurt gif pdf eps
pop6461/IADpop6461/IAD gif pdf eps
pop6461/KahuluiHIpop6461/KahuluiHI gif pdf eps
pop6461/Londonpop6461/London gif pdf eps
pop6461/LosAngelesCApop6461/LosAngelesCA gif pdf eps
pop6461/NapaCApop6461/NapaCA gif pdf eps
pop6461/NewarkNJpop6461/NewarkNJ gif pdf eps
pop6461/NewYorkNYpop6461/NewYorkNY gif pdf eps
pop6461/PaloAltoCApop6461/PaloAltoCA gif pdf eps
pop6461/Parispop6461/Paris gif pdf eps
pop6461/SanCarlosCApop6461/SanCarlosCA gif pdf eps
pop6461/SanFranciscoCApop6461/SanFranciscoCA gif pdf eps
pop6461/SanJoseCApop6461/SanJoseCA gif pdf eps
pop6461/SeattleWApop6461/SeattleWA gif pdf eps
pop6461/Tokyopop6461/Tokyo gif pdf eps
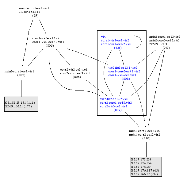
pop6461/Viennapop6461/Vienna gif pdf eps
pop6461/WashingtonDCpop6461/WashingtonDC gif pdf eps